Chapter05 PyQT常用控件-文本控件
Contents

文本控件
Label
self.TextLabel = QtWidgets.QLabel(parent=self.centralwidget)
font = QtGui.QFont()
font.setFamily("华文仿宋")
font.setPointSize(12)
self.TextLabel.setFont(font)
self.TextLabel.setStyleSheet("background-color: rgb(120, 24, 255);")
self.TextLabel.setWordWrap(True)
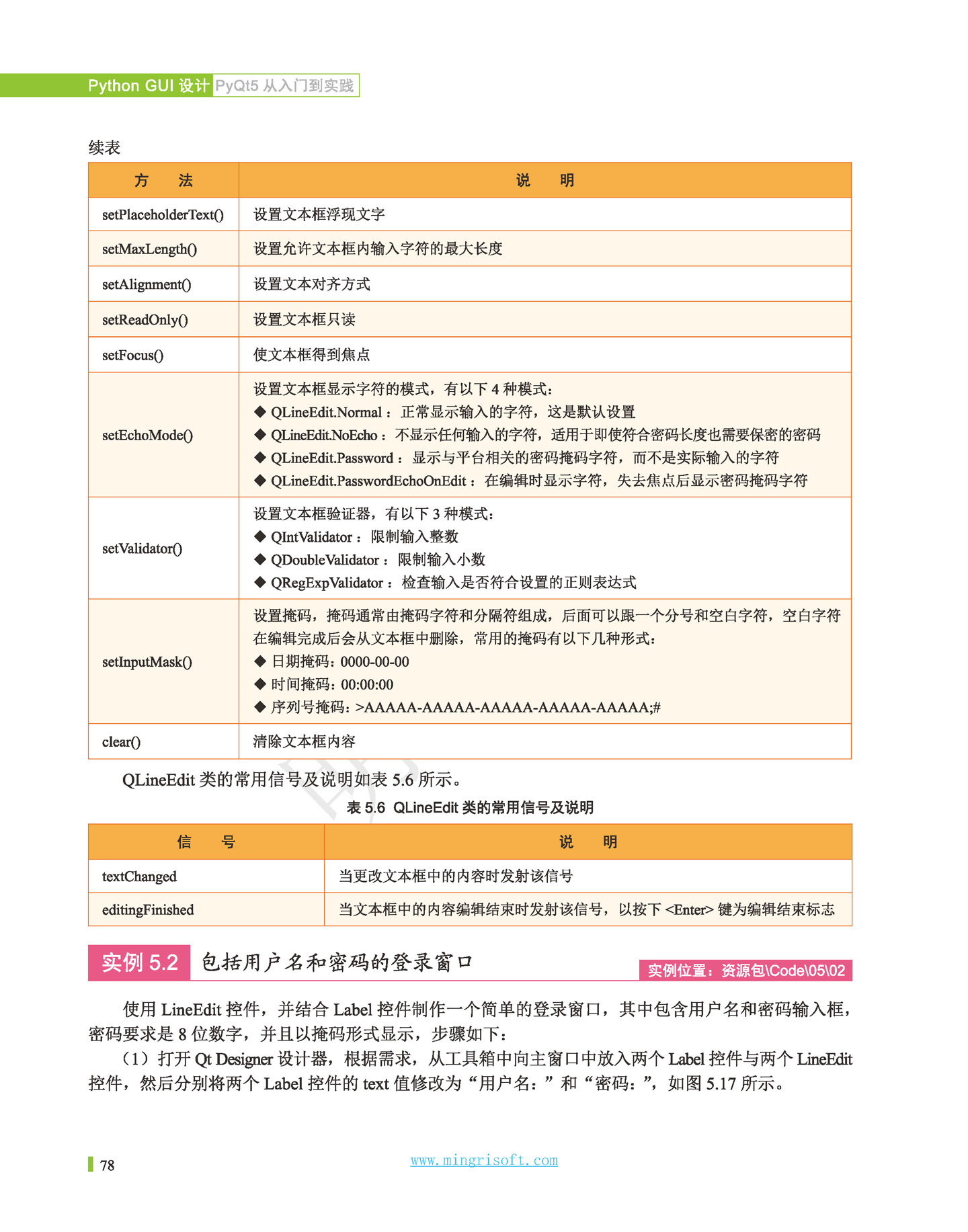
LineEdit

TextEdit

SpinBox

LCDNumber

Buttons
PushButton

ToolButton

CommandLinkButton

Radio Button

ComboBox, FontComboBox, ListWidget

TabWidget
